A
Resolução nº 067/2022 do CONSUNI
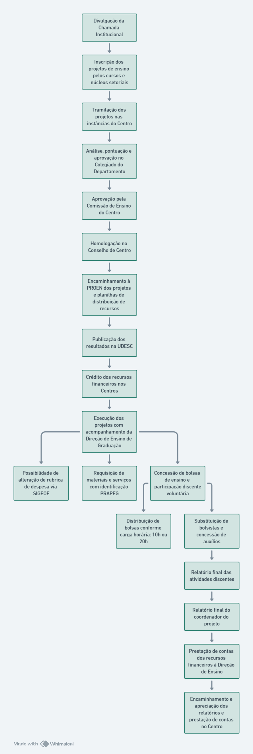
regulamenta o Programa de Apoio ao Ensino de Graduação (PRAPEG), cujo objetivo é fortalecer os processos de ensino-aprendizagem por meio de ações estruturantes, incluindo formação docente, inovação didático-pedagógica, acessibilidade e inserção da extensão curricular.
Os projetos de ensino a qualquer tempo, no âmbito da Udesc Alto Vale, são regulamentados pela Instrução Normativa nº 001/2025 da DEG/Udesc Alto Vale.
Consulte o documento oficial que regulamenta o PRAPEG para compreender as diretrizes, condições e exigências do apoio financeiro institucional:
Edital CompletoConsulte o resultado da chamada institucional para mais informações sobre a distribuição dos recursos:
Resultado da ChamadaPoderão coordenar e participar de projetos os docentes efetivos e visitantes que estejam atuando no ensino de graduação, bem como docentes substitutos na condição de voluntários.
Também poderão participar discentes bolsistas e voluntários, conforme os critérios definidos na Resolução nº 067/2022 – CONSUNI.
Assunto: 1858 – Apoio ao Ensino de Graduação
Classe: 3 – Projeto de Apoio ao Ensino de Graduação
Detalhamento: Projeto de Ensino - PRAPEG: _ | Docente: _
Em caso de alterações de carga horária docente ou substituição de participantes, os trâmites devem seguir os parágrafos do Art. 25 da Resolução 067/2022.
Acesse os formulários editáveis:
O PRAPEG 2025 disponibiliza R$ 1.922.043,67, distribuídos entre custeio, capital e bolsas. Abaixo, apresentam-se os valores repassados por categoria institucional e os parâmetros para bolsas de ensino.
Cada curso de graduação receberá R$ 16.025,00, destinados a ações de custeio ou capital no âmbito dos projetos de ensino.
Cada Direção de Ensino e Núcleo de Formação Continuada receberá R$ 9.861,53, com aplicação voltada ao fortalecimento institucional.
Cada Núcleo de Acessibilidade Educacional receberá R$ 9.861,53 para fomentar ações voltadas à inclusão e permanência.
Serão concedidas 69 bolsas de ensino com vigência de até 12 meses. Os valores mensais são de R$ 773,00 para carga horária de 20 horas semanais e R$ 386,50 para 10 horas semanais, conforme especificação do projeto.
Utilizamos cookies para melhorar sua experiência de navegação no Portal da Universidade do Estado de Santa Catarina. Ao continuar navegando no Portal, você concorda com o uso de cookies.




